La asistencia social en el origen de la carrera de Trabajo Social de la sede de occidente1

Adriana Monge Arias2

Kimberly Umaña Zamora3

Es cierto que el arma de la crítica no puede sustituir a la crítica de las armas, que el poder material tiene que derrocarse por el poder material, pero también la teoría se convierte en el poder material tan pronto como se apodera de las masas. Y la teoría es capaz de apoderarse de las masas cuando argumenta y demuestra ad hominem, y argumenta y demuestra ad hominem cuando se hace radical. Ser radical es atacar el problema por la raíz. Y la raíz para el hombre, es el hombre mismo. (Carlos Marx, 1844. Crítica de la Filosofía del Derecho de Hegel)

Resumen

El artículo surge como parte de la investigación “La política social asistencial en la región de Alajuela y su relación con el proyecto de formación y praxis de la carrera de Trabajo Social de la sede de occidente”. Tiene como objetivo, comprender que la profesión es producto de las condiciones sociohistóricas nacionales e internacionales en el marco general de la totalidad del proceso de acumulación del capital, que desarrolla un tipo de sociedad burguesa interesada en la gestión de la cuestión social desde la implementación de políticas sociales, tanto en el nivel universal como compensatorias, o focalizadas. Este crecimiento social del aparato estatal en el ámbito regional, provoca la necesidad de formar profesionales en el área de la asistencia. Proceso que se explica por los cambios que se generan internacionalmente y que, en relación con la formación social capitalista costarricense, gestó un estado social de derecho que opera a partir del establecimiento de políticas sociales. Esta situación determinó que se expandiera la formación universitaria en las áreas rurales como parte de la descentralización del aparato estatal, en su necesidad del controlar, por la vía hegemónica, las contradicciones provenientes de la cuestión social.

Descriptores: asistencia social, carrera Trabajo Social, sede occidente, 1970, Imas, Fodesaf

1El artículo surge como parte de la investigación La política social asistencial en la región de Alajuela y su relación con el proyecto de formación y praxis de la Carrera de Trabajo Social de la sede de occidente.

2Universidad de Costa Rica, sede de occidente. Licenciada en Trabajo Social, docente de la carrera de Trabajo Social en la sede de occidente.

3Universidad de Costa Rica, sede de occidente. Bachiller en Trabajo Social. Tesiaria de licenciatura en Trabajo Social.

Recibido: 21,2,2020 Aceptado: 23,3, 2020

Social Assistance at the Outset of the Social Work Major at the Western Campus1

Adriana Monge Arias2

Kimberly Umaña Zamora3

The weapon of criticism cannot, of course, replace criticism of the weapon, material force must be overthrown by material force; but theory also becomes a material force as soon as it has gripped the masses. Theory is capable of gripping the masses as soon as it demonstrates ad hominem, and it demonstrates ad hominem as soon as it becomes radical. To be radical is to grasp the root of the matter. But, for man, the root is man himself. (Karl Marx, 1844. Critique of Hegel’s Philosophy of Right)

Summary

The article arises as part of the research of “The social assistance policy in the region of Alajuela and its relationship with the education and practice project of the Social Work major at the Western campus.” The goal is to understand that the profession arises from domestic and international socio-historic conditions that are created in the capital accrual process which develops a type of bourgeois society interested in handling the subject of society starting with implementation of social policies at the universal level or within the regional environment as compensatory or focused. The growth of the state apparatus in the social area causes the need to train professionals in the assistance field. This process may be explained by the changes taking place at the international level that are managed in relation to Costa Rican capitalist social education, a social state of law that operated based on the social policy. This implied expansion of university training in the regional zones as part of the centralization of the state apparatus that meant to control contradictions in the social issues via a hegemony.

Descriptors: social assistance, Social Work major, western campus. 1970, Imas, Fodesaf

¹ This article is part of the investigation: La política social asistencial en la región de Alajuela y su relación con el proyecto de formación y praxis de la Carrera de Trabajo Social de la sede de occidente.

² Universidad de Costa Rica, campus occident. Social Worker Licentiate. Social Worker teacher, campus occident.

³Universidad de Costa Rica, campus occident. Social Worker Bachelor.

Received: Jan. 21, 2020 Accepted: Mar. 3, 2020

Introducción

Para referirse a la génesis y el desarrollo de la carrera de Trabajo Social en la sede de occidente, es necesario comprender la formación social4 costarricense durante los años setenta. En esa época convergen una serie de elementos que se articulan, relacionan y establecen las bases sobre los cuales se sustenta una malla curricular que evidencia el surgimiento de una disciplina y profesión caracterizada por contradecir funcionalmente el sistema capitalista con base en un accionar orientado por las políticas sociales.

En el ámbito particular, la política social asistencial constituyó un elemento central para la apertura de la carrera de Trabajo Social, en la sede de occidente. No obstante, es necesario comprender esa particularidad en la totalidad, es decir como parte de una estructura en movimiento, abierta, dinámica y en tensión entre su abstracción y algunas determinaciones concretas (Grüner, 2006); por tanto, en “…redes densas de relaciones que terminan imponiendo al ser humano espacios de acción y de conducta societal. Escapan a su control en tanto desconozcan sus reglas de funcionamiento, lo que impide tomar la construcción de la historia en sus manos” (Osorio, 2004, p.17).

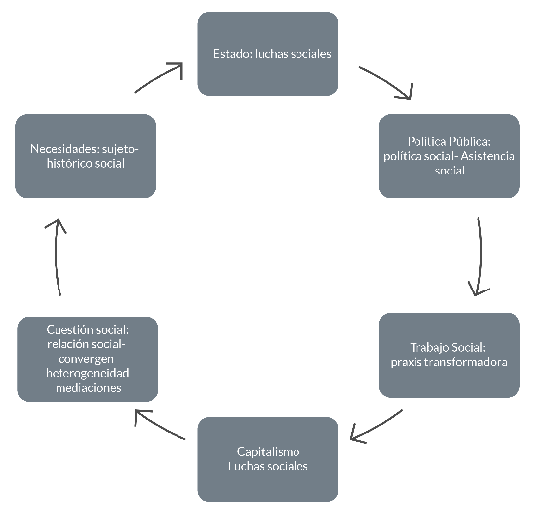
En razón de lo anterior, se hace necesario partir de una abstracción de lo concreto, es decir, de las diferentes partes que puedan explicar el desarrollo de la profesión en Trabajo Social, para relacionarlas en el proceso de acuerdo con su nivel de incidencia. No obstante, se requiere comprender que la realidad y la multiplicidad causal no se pueden explicar a partir de los mismos niveles; por el contrario, hay que jerarquizar de acuerdo con lo concreto para estudiar el origen de la carrera. Cuando se creó la carrera de Trabajo Social, en 1974, convergieron condiciones internas y externas que impactaban el país como elementos base o derivados; por eso hay que explicar las fuerzas motrices fundamentales para determinar qué mueve las masas, los bloques, los colectivos, las clases enteras, pero no al sujeto aislado, concreto, particular. Es necesario comprender las acciones continuas que generan grandes cambios sociohistóricos, determinan cuáles son los móviles y cómo se distingue la apariencia de las casualidades (Engels, 1975). Es decir, se trata de superar lo aparente-lo seudoconcreto-6 para llegar a las condiciones esenciales que dieron origen al Trabajo Social, como formación, en la primera sede de la Universidad de Costa Rica (ver anexo 1).

Se trata, como lo plantea Kosik (1967), de la representación viva, caótica e inmediata del todo que por medio del pensamiento llega al concepto. Al concepto del todo articulado y comprendido en una rica totalidad de las múltiples determinaciones y relaciones. Lo concreto se vuelve comprensible por medio de lo abstracto y, con ello, el todo por medio de la parte, se trata, entonces, de un método de ascenso de lo abstracto a lo concreto. Es un movimiento del pensamiento y en el pensamiento, donde en el plano abstracto se produce una negación de lo inmediato, de la evidencia, de lo concreto sensible. El ascenso de lo abstracto a lo concreto es un movimiento en el que cada comienzo es abstracto y la dialéctica consiste en la superación de esa abstracción para alcanzar, en este caso, el todo que da origen a la carrera de Trabajo Social en la sede de occidente, a partir de esos postulados y de la comprensión de las distintas condiciones sociohistóricas que convergieron de forma desigual y combinada. Estas condiciones permitieron el desarrollo de un modelo de desarrollo que posibilitó el avance de ciertos sectores, la integración siempre limitada y una política social que busca la universalidad y selectividad a la vez:

De modo que el hecho histórico indisputable consiste en que el esquema logró impulsar el crecimiento de la riqueza y, atendiendo a su propia lógica interna, orientó los recursos al desarrollo social, promovió procesos de movilidad ascendente y generó escasa integración social (Ayala y Reuben, 1998, p.142).

Es decir, como se plantea en el texto, el proceso fue contradictorio, propició mejoras objetivas en la formación social costarricense en general, pero, en el ámbito de lo concreto, favoreció la expresión de diferencias, distinciones y desigualdades en las clases y los sectores. Por tanto, la carrera de Trabajo Social es producto y, a la vez, es productora de ese desarrollo desigual y combinado en el que se va a organizar, de forma sistemática, la asistencia social como práctica política estatal en la atención de lo social.

Las condiciones generales de la formación social costarricense: Estado y la política social

Durante los años setenta se desarrolla una crisis capitalista que se combina con ligeros repuntes ocasionados por la recuperación de los precios del café; por ejemplo, en 1977, alcanza altos precios en el mercado internacional (Rojas, Donato y Chinchilla, 1980). Además, el capital financiero logra expandirse por la vía de créditos internacionales orientados hacia los países de la periferia y, de esta forma, se logra colocar el excedente generado por la sobreacumulación de los países petroleros y la necesidad que tenía el Estado costarricense7 de obtener recursos para fomentar la inversión económica y social8 en ese periodo de la historia.

Según Mandel (2003), los detonadores de la recesión de 1974-1975 fueron los clásicos, además de un desarrollo que se produce en el marco de la superproducción en los sectores clave de la expansión precedente; a saber, industria automotriz, construcción inmobiliaria, acero, petroquímica, entre otros. Sumado a lo anterior se produce una baja en la tasa media de ganancia y se agravan las tendencias especulativas e inflacionistas, lo que obligó a la burguesía a iniciar una política deflacionista, que produjo desocupación y, debido a esto, contracción del mercado interior, avance del proteccionismo y recesión del mercado mundial.

Por otra parte, Romero Polanco (1980) plantea que desde 1965 el desarrollo de la reproducción capitalista ha registrado nuevas crisis cíclicas de sobreproducción que han tenido impacto en extensión y profundidad; por ejemplo, la crisis de 1974-1975, que comprendió la economía capitalista mundial. Finalmente, la nueva depresión económica detonó a principios de 1980 en Estados Unidos.

En nuestro país empezó a sentirse la recesión en 1974 y, en consecuencia, la economía en su conjunto entra en un proceso de crisis. Los salarios disminuyeron, en 1964, de un 19,5% a un 15,5%; en 1975, los precios de consumo se elevaron hasta llegar al 30,6%. Entre 1975 y 1976 la tasa de crecimiento del PIB fue muy baja: 2,1% y 5,5%, respectivamente (Rojas, et al., 1980). La caída de los precios del café golpeó fuertemente los ingresos, frente a un crecimiento de las importaciones como parte del modelo de sustitución de importaciones que requería de materia prima y bienes de capital extranjero para su desarrollo; esta situación implicó altos costos de producción industrial que se combinó con un sistema tributario regresivo, por ejemplo, solo el 24,9% de las importaciones pagaba impuestos de Aduana (Rojas, et al., 1980).

En la región latinoamericana9 este contexto de los años setenta y parte de la década de los ochenta constituye un periodo de agudización, surgimiento, auge y rearticulación de luchas sociales: avanza la izquierda marxista, que en algunos países llegó a plantear contradicciones que impulsaron organizaciones guerrilleras y revolucionarias que no pudieron ser controladas por la vía de la hegemonía-siempre débil en nuestra región-. Por lo anterior, se venía gestando al interior del desarrollo capitalista, la violencia represiva estatal, -la impronta autoritaria del capitalismo semicolonial-, propio de regímenes políticos dictatoriales, autoritarios, gobiernos de facto10, terrorismo de Estado11 en la persecución del “enemigo interno”, del “cáncer marxista”, tal y como lo planteó Pinochet en 1973, después del golpe de Estado (Borón, 2003, Anderson, 2003 y Roitman, 2013). Es así, como se estructura un plan sistemático de persecución, desaparición, asesinatos y exilios que desarticula gran parte de las organizaciones obreras, comunales, de pobladores urbanos, campesinas, sindicatos, partidos políticos de izquierda12.

Lo anterior provocó la llegada de profesionales y militantes de izquierda marxista a países como Costa Rica quienes se establecieron en las universidades públicas y, específicamente, en la Universidad de Costa Rica. Estos profesionales ejercieron una gran influencia en las diferentes áreas donde laboraban, en el caso que nos ocupa, su ascendiente se empezó a sentir en el planteamiento de la carrera de Trabajo Social en la sede de occidente, ya que parte de las y los docentes que iniciaron el proceso de formación provenían de Chile, eran exiliados de la dictadura de Pinochet que había iniciado el 11 de setiembre de 1973 (Profesora jubilada 1, [2017] comunicación personal, 20 de noviembre, 2017 y Profesora jubilada 2, comunicación personal, 18 de octubre, 2018)13.

En el nivel interno, Costa Rica también enfrenta las convulsiones propias de la época: la reorganización, surgimiento y auge de las luchas sociales se evidencian en espacios organizativos como el sindicalismo, que logra gran fuerza en el sector de trabajadores y trabajadoras del sector público y en el movimiento estudiantil que participa en la lucha de Alcoa14, así como en otras formas de organización gestadas por diferentes sectores sociales. Sin embargo, en el país las clases dominantes logran mantener los procesos de lucha social en el marco de la democracia liberal, del voto, y la resolución de conflictos mediante la “conciliación”, a pesar del desarrollo de las contradicciones sociales que no fueron resueltas en periodos anteriores, y que prevalecen en ciertas poblaciones y sectores de clases explotadas y oprimidas. Dos salidas desde el Estado son fundamentales: la respuesta a grupos organizados en el nivel formal: cooperativas, sindicatos, asociaciones estudiantiles, patronales o partidos políticos, todas formas de organización surgidas en gran parte desde el Estado y tuteladas en su accionar por la institucionalidad del aparato estatal. La otra respuesta a las demandas es la aceptación, cada vez más generalizada, de los programas de desarrollo económico, de la inversión social como parte de la producción (Romero, 1980). Además, “el modelo democrático de desarrollo que se impulsa en la época, da una mayor ponderación a los referentes políticos de sustentación, legitimación y consenso” (p.118).

Las contradicciones avanzan y determinan pugnas al interior del grupo en el poder, y diversas confrontaciones entre el Estado y los patronos. A partir de estas condiciones ciertos sectores de la burguesía procuran incidir en una nueva expansión del aparato estatal, lo que define la intervención directa del Estado en lo económico, (Sojo, 1984, Vega, 1982 y Vargas, 2015). Se plantea el avance de la universalidad de ciertos derechos, sobre todo en lo relativo a la salud y la educación de la población, en combinación con una política social compensatoria. De esta manera se logra la institucionalización sistemática y expansiva de la política social en general, y de la asistencial en el nivel particular.

Estos cambios se desarrollan en el marco de una organización estatal desde un régimen político socialdemócrata, implementado a partir de ciertos sectores del Partido Liberación Nacional, que representan determinados intereses de clase. El proyecto se centra en la creación de empresas estatales orientadas a generar una economía mixta, donde coexistan lo público y lo privado como estrategia de desarrollo (Sojo, 1984 y Rojas, et al., 1980). Además, se procura atender lo social con una política que intervenga en las poblaciones “rezagadas”15. Es decir, el Estado incide activamente en la producción y reproducción del capital16; lo que significa que su transformación no es un asunto endógeno que se explica por su propia lógica: el surgimiento del estado social de derecho respondió a una serie de dinámicas que fueron moviendo fuerzas contradictorias de la relación social capitalista. Como lo plantea Hirsch (2007) en referencia a la intervención de los Estados en lo social:

…no provino de su propia lógica sino de relaciones de fuerza existentes que obligaron la formación de compromisos sociales sobre la base de concesiones materiales, o porque existió la necesidad de suficiente fuerza de trabajo calificada y motivada para los requerimientos de los procesos de valorización (p.163).

Lo anterior, por tanto, evidencia que la transformación del Estado fue producto de una relación tensional con la estrategia de desarrollo económico, que impulsó un tipo de política social, contextualizada en la industrialización y en la sustitución de importaciones, en la búsqueda de parte del bloque en el poder de una alternativa que les beneficiara y permitiera avanzar en su proceso de acumulación de capital17. Esta estrategia fue impulsada, como se explicó, por el Partido Liberación Nacional influenciado por el pensamiento cepalino y el contexto regional del Mercado Común Centroamericano como nuevo espacio de expansión capitalista (Rojas, et al., 1980)18

Es decir, la ampliación del Estado para la atención de la cuestión social, conforma parte de una totalidad capitalista, es un proceso de desarrollo, expansión y “purga”, que, al entrar en relación con los otros elementos, cobra cierta autonomía en medio de las pugnas que se suscitaban en el bloque en el poder. Implica la forma en que se va a mantener o gestionar el conflicto social en combinación con las luchas sociales que se gestaron durante los años setenta, tal y como se expuso en párrafos anteriores. Lo anterior como resultado del deterioro que se mantiene en ciertos sectores y la incidencia de la crisis capitalista en el bienestar de una parte de la población.

Sin embargo, algunos de los gastos del Estado también responden a las presiones ejercidas por las clases subalternas y a la necesidad de preservar la paz social. Las instituciones y los servicios sociales, si bien favorecen la acumulación capitalista al calificar la mano de obra y contribuir a su reproducción, también son el producto de la lucha de la clase obrera y de las capas pobres de la población para mejorar sus condiciones de vida. Entre 1970 y 1978, cerca del 40% del presupuesto del gobierno central estaba destinado a educación, salud, cultura y otros servicios (Rojas, et al., 1980, p. 25).

Fue así como en los años 70 se produce un periodo en que la crisis capitalista, que inicia a finales de los años sesenta, se recrudece. Nuestro país transita, en esa década, hacia ese contexto, aunque oscila con ciertos periodos de estabilidad económica relacionados con las alzas de los precios de los productos de exportación, principalmente el café. No obstante, el país es dependiente periférico, por lo que se verá expuesto a los nuevos desequilibrios del capitalismo: “Por eso es que el proyecto de Figueres (1970-1974) concibió que el problema central que había que afrontar era el económico, y que de su solución dependerá la capacidad del Estado para aplicar la política social” (Salazar y Salazar, 1991, p. 135).

En este periodo se tratará de enfrentar la crisis del capitalismo por medio de los préstamos que ofrece la banca internacional; el capital debía colocar el exceso de liquidez de los países exportadores de petróleo y, por esa razón, los países periféricos encuentran préstamos atractivos a mediano y corto plazo, lo que les permite financiar las políticas sociales19.

Estos préstamos se van a convertir en un ingreso muy importante para contrarrestar las contradicciones no resueltas del periodo anterior, lo que se articula con el interés del Partido Liberación Nacional de implementar un modelo desarrollista, que conduce, posteriormente, a la etapa que se conoce como el estado empresario; “Dos son los rasgos que se acentúan grandemente: el intervencionismo estatal, entonces con renovada faz, y las políticas de redistribución del ingreso” (Rovira, 1980, p. 41). Para el autor, este es un periodo de expansión de los servicios de salud y educación. En la Educación se articula un sistema universitario público con cuatro centros de enseñanza superior20, se expande el sistema de aseguramiento, lo que coincide con la institucionalización sistemática de la asistencia social.

La expansión del sistema educativo universitario, por tanto, está relacionada con el surgimiento del “Estado empresario” en un periodo de crisis capitalista, estabilidad, luchas sociales y la recuperación de la tasa de ganancia por medio de préstamos de la banca internacional. Es decir, una nueva forma de Estado donde la intervención estatal ya no se limita a la creación de obras de infraestructura, servicios, reglamentación de la economía, sino que, como tendencia dominante, inicia de manera sistemática una política económica donde se apropia de ciertos medios de producción necesarios para el desarrollo de la industrialización capitalista de sectores de la burguesía, tanto nacionales como extranjeros.

El panorama anterior se expresa fundamentalmente en la creación de empresas estatales que se constituyen formalmente como sociedades anónimas, por tanto, poseen el mismo nivel jurídico de una empresa privada: participan de manera directa en el mercado y compiten con el capital en el proceso de acumulación (Vega, 1982). No obstante, el proceso requiere de mano de obra calificada y especializada para el surgimiento y desarrollo de las empresas estatales. En consecuencia, hay necesidad de profesionales que asuman las nuevas funciones estatales21.

Este proceso de expansión del Estado y de su intervención directa en la producción y reproducción del capital provoca un fenómeno en el nivel institucional que se venía desarrollando desde la posguerra de 1948. En la dirección y constitución del nuevo Estado participan un bloque en el poder, además de las fracciones burguesas industriales, tanto urbanas, como rurales, sectores medios profesionales, y burguesía agropecuaria dirigida por un partido que pretende aglutinar los intereses de todos esos grupos: el Partido Liberación Nacional. Liberación Nacional encuentra una estrategia política que le permite avanzar en los cambios necesarios para generar las condiciones estructurales y debilitar la hegemonía de la oligarquía cafetalera, que impedía el desarrollo de los intereses de estos nuevos sectores. Es por ello que se pone en marcha una nueva forma de organización política-administrativa, como lo plantea Romero (1983),

Por un lado, se conserva la organización de los tres poderes del Estado clásico de régimen democrático y por otro, se introduce como elemento relevante un nuevo tipo de órgano institucional, cuyos rasgos peculiares se sintetizan en el status jurídico de autonomía de su gobierno administrativo. Se incorporó además los gobiernos locales, aspectos todos que modifican la estructura interna del Sector Público, definiendo los campos de operación de tres componentes orgánicos: el Gobierno Central, el sistema de instituciones autónomas y semiautónomas, y, el sistema de gobiernos locales (p. 83).

Este nuevo marco institucional se genera a partir de las condiciones existentes para la acumulación de capital, mediadas por las luchas sociales y las contradicciones que son coconstitutivas de su desarrollo; además, propicia la expansión del aparato estatal, tanto en áreas en que antes no intervenía, como en espacios geográficos donde no había llegado y, que no alcanzaba cuando prevalecía la visión liberal de intervenir en los procesos de producción y reproducción de la relación social capitalista. Todos estos son elementos indispensables para comprender la creación de un sistema de instituciones y empresas que van a requerir fuerza de trabajo calificada para las nuevas funciones del Estado, tanto en sus accionar social como en el económico. De esta manera surgen las propuestas políticas de redistribución de la riqueza entre las que destaca el Instituto Mixto de Ayuda Social (Imas), en 1971, como ente responsable de combatir la miseria; en la misma época se crea el Programa de Desarrollo Social y Asignaciones Familiares (1974).

El Imas, según Rodríguez Sancho (2008), fue creado mediante la Ley 4670 en mayo de 1971, durante la administración de José Figueres Ferrer (1970-1974), con la finalidad de resolver el problema de la pobreza extrema en el país de acuerdo con lo que establecía el Plan Nacional de Lucha contra la Pobreza. Sin embargo, no es sino hasta en 1974 que se inicia ese Plan, atendiendo cinco aspectos básicos: vivienda, alimentación, salud, educación y capacitación. Agrega el autor que la institución, surge en razón de una serie de necesidades concretas que fueron determinadas, en gran parte, por la coyuntura internacional de la llamada Guerra Fría, sobre todo por lo que representaba el peligro político-revolucionario del comunismo internacional. Aunado a lo anterior y como producto de las consecuencias de la crisis de 1971, sobretodo del deterioro de las condiciones socio materiales de las clases trabajadoras y sectores oprimidos, estas instituciones funcionan como catalizadores de la protesta social.

Trabajo Social y política social asistencial

El surgimiento del Fondo de Desarrollo y Asignaciones Familiares (Fodesaf) y del Imas, constituye, por tanto, un aporte del Estado dirigido a disminuir la pobreza, y a mediar en su “atención” desde la racionalidad instrumental. Es así que se procura detener el descontento social generalizado que cuestionaba las formas de producción y reproducción social de la sociedad burguesa. Por lo anterior, como se ha expresado, urge la contratación de trabajadoras y trabajadores profesionales en el área de lo social, que puedan operar de forma racional la cuestión social por medio de la política social asistencial, tal y como lo plantea Guerra (2013); surge la necesidad de crear la profesión de Trabajo Social frente a la acumulación del capital.

Esto nos permite comprender que el Trabajo Social surge como un producto del capitalismo, pero es fruto de una acción racional y consciente que busca incidir sobre las contradicciones que produce el devenir de la relación social capitalista. De esta manera la profesión se aleja de visiones que la ubican en el círculo de la filantropía o de la caridad cristiana, ya que su objeto, la cuestión social, es tratada de forma racionalizada, distanciada de la comprensión cristiana de la realidad, a partir del surgimiento de la política social como práctica política proveniente de la lucha de clases que demanda un tipo de profesional que gestione las necesidades reales y concretas que emergen de la explotación y opresión de la acumulación del capital (Guerra, 2013). Es decir, es la secularización, a través de las políticas sociales de la gestión de las desigualdades producidas por la propia producción y apropiación privada de la riqueza. Se trata de la opción pensada y objetivada que requiere el mundo burgués ante la posibilidad de causar un desborde que lleve a su fin. Es cuando las clases dominantes aceptan que sus más crueles formas de explotación, su brutalidad en la manera de defender sus privilegios puede llevar al caos de su orden social (Ayala, 2016).

Es así como, el Fondo de Desarrollo Social y Asignaciones Familiares (Fodesaf) fue creado en 1974 por la Ley 566. De acuerdo con Román (2010) se trató de un fondo financiado con impuestos específicos, para desarrollar nuevos programas o fortalecer los existentes en los campos de atención primaria en salud, nutrición, saneamiento ambiental, suministro de agua y otorgamiento de subsidios directos, entre otros. Se convirtió en el mecanismo financiero más importante de los programas de combate a la pobreza22.

La normativa estableció que se destinarían recursos del Fondo para financiar programas y servicios de las instituciones del Estado tales como: los programas de nutrición del Ministerio de Salud mediante los patronatos escolares y centros locales de educación y nutrición, el Imas, el Patronato Nacional de la Infancia, la Clínica Nacional de Nutrición, el Instituto Nacional de Aprendizaje (INA) y el Instituto de Tierras y Colonización (ITCO). Posteriormente, la cobertura se amplió a otras instituciones del aparato estatal, así como a una importante cantidad de programas sociales específicos (Román, 2010). Según Güendel y Rivera (1993), Asignaciones Familiares se constituyó en uno de los principales instrumentos para la universalización de la política social, sobre todo, en educación y salud. Ambas instituciones estatales evidenciaron nuevas formas de organización de la asistencia social para la atención de la pobreza y otras problemáticas sociales que no se habían logrado solucionar a partir de las medidas tomadas en 1950, con el objetivo de institucionalizar y desarrollar el Estado, ahora vinculado sistemáticamente a la intervención en lo social y económico.

Aunado a lo anterior, en el nivel político internacional, el Banco Mundial, a partir de 1973, se proclama como un ente global rector de la pobreza; es decir, asume la pobreza como uno de sus objetivos centrales. Desde ese momento el Banco empieza a emitir una serie de lineamientos, políticas, programas, metas, teorizaciones y métodos de medición de la pobreza.

La designación del Banco Mundial como ente rector de la pobreza es muy importante, porque deviene de la discusión que se empieza a gestar en los años 70; en consecuencia, las políticas sociales redistributivas tendrían como objetivo atender la desigualdad o la pobreza extrema. Ante esto, la pugna entre socialdemócratas, conservadores y liberales es ganada por los neoliberales, que constituyen una mezcla entre las posturas conservadoras y los planteamientos de los nuevos liberales que cobran auge a partir de la direccionalidad de Hayek y Friedman cuyos planteamientos principales refieren a la necesidad de la desigualdad como condición fundamental para generar la competencia requerida para mover la economía e impulsar la acción individual de las personas, a partir de sus propios intereses y deseos, para que busquen las mercancías y las prácticas que satisfagan sus demandas.

Esto se evidencia en la discusión que se realiza cuando se crea Fodesaf, tal y como lo menciona Solano Chavarría (2001).

La política de asignaciones familiares en todo momento fue concebida por sus promotores como una medida redistributiva. Sin embargo, tal y como se desprende de las intervenciones del entonces, ministro de Trabajo, Francisco Morales, a lo interno de la institución existía una tensión entre dos paradigmas: la reducción de la desigualdad y el combate a la pobreza extrema (p. 248).

De acuerdo con el mismo autor, dos momentos caracterizan esa tensión: uno, que predomina, referido a asignaciones familiares como una forma de complementar el salario de las familias, vinculado a la idea de la distribución de la riqueza para atender la reducción de la desigualdad, y otro, que logra concretarse y tomar hegemonía “caracterizado por el tránsito a un fondo para el financiamiento de programas sociales de índole asistencial, más en la línea del combate a la pobreza extrema [llamada entonces “indigencia”] (Solano Chavarría, 2001, p. 248).

Por lo anteriormente expresado resulta muy importante comprender cómo el origen de la carrera de Trabajo Social en la sede de occidente se vincula estructuralmente a la institucionalización sistemática de la política social asistencial, tanto en el nivel global como en el nacional. Esto porque asume, como parte del accionar del Estado en Costa Rica, la búsqueda de una política social estructurada en dos grandes vertientes: programas y acciones universales y selectivas, que serían financiadas especialmente por Fodesaf (Montero y Barahona, 2003). Periodo en que se amplía la universidad pública y, por lo tanto, la regionalización; y se define el primer Plan de combate a la pobreza.

De esta forma Fodesaf logra implantar y generalizar los programas de atención primaria en salud, fortalecer los planes de nutrición para preescolares y escolares y garantizar la titulación de tierras al sustentar el régimen no contributivo de pensiones (Picado y otros, 1998). Es decir, este fondo representa una de las formas en que el Estado pretende gestionar lo que constituye el objeto del Trabajo Social: la cuestión social. Esto significa que la expansión del aparato estatal en lo social se relaciona con la necesidad de un número mayor de profesionales que se ocupen de la implementación de los programas que van a emerger como parte de este nuevo proyecto. Por ello, no se puede obviar el contexto macro en el que se evidencian transformaciones que se relacionan con la propia naturaleza de la profesión23.

Evidentemente la cuestión social adquiere matices distintos en estos años. Por un lado, las presiones populares arriban a la consecución de satisfacción de demandas elementales y redistribución de excedentes y, por otro, el Estado mantiene el interés por cohesionar, estabilizar y hasta corregir contradicciones sociales en la medida en que debilita el sistema político. De “ahí que las políticas sociales de estos años, operan en circunstancias en que es necesario garantizar los intereses de las clases dominadas” (Romero, 1983, p. 13).

En razón de lo anterior el consenso social adquiere gran relevancia para el Partido Liberación Nacional, porque requiere preservar su hegemonía de clase y, además, la política social es el principal medio para lograrlo. Fallas (2010) plantea que la política de los gobiernos socialdemócratas de 1950 y 1970 fortaleció la participación de los sectores de clase media en el mercado de consumo. La política social se orientó, también, al aumento de la capacidad adquisitiva de la fuerza de trabajo, sobre todo de las nuevas mercancías producidas en el país en el marco del desarrollismo; el propósito era gestar un mercado interno dinámico, necesario para el proceso de sustitución de importaciones, por el cual pugnaba un sector de la burguesía industrial que requería del apoyo estatal, para su crecimiento y la acumulación de capital.

Lo anterior fue producto de una agresiva política social que posibilitó la inserción en el mercado de trabajo con base en la deuda pública, y socializó los costos de reproducción de mano de obra de acuerdo con las tendencias universalistas de los servicios públicos. Además de la enorme expansión del sector público durante las décadas de 1950 a 1970 el gasto público pasó del 33 % en 1950 al 55,6 % en 1966. En 1970, la cantidad de empleados públicos se incrementó de 35.000 en 1960 a 100.000 en 1975. La inversión del Estado durante estos años permitió que la tasa de desempleo pasara de 7.3 % en 1973 a 4.6 % en 1978 (Vega, 1986).

Por lo tanto, las transformaciones del Estado en lo referente a la cuestión social costarricense tuvieron consecuencias importantes en el devenir histórico de la profesión de Trabajo Social. Los y las trabajadoras sociales cumplieron con la finalidad del aparato estatal de crear las condiciones políticas, económicas e ideológicas para su legitimación24 a partir del proyecto económico desarrollista impulsado por el bloque en el poder.

Como resultado de lo anterior, la Escuela de Trabajo Social de la Sede Rodrigo Facio tuvo la necesidad de contextualizar la profesión en la problemática costarricense; y se preocupó por desplazar la institución hacia la zona rural, pues se planteó un compromiso con el sector campesino, ya que hasta el momento la carrera se había proyectado solo hacia las zonas urbanas superpobladas. Asimismo, se valoró que la ubicación de la Sede Rodrigo Facio dificultaba que el cuerpo docente y los estudiantes se desplazaran hacia las zonas que no formaban parte del Valle Central del país, por lo que los profesionales generalmente se quedaban en el área metropolitana25.

Al respecto, Vega (1991), agrega que mediante estas demandas para la formación de cuadros profesionales en la región occidental del Valle Central y como producto del reconocimiento, por parte de la carrera de Trabajo Social de la sede central, de la necesidad de orientar la profesión hacia los problemas que se vivían en las diferentes regiones, se sientan las bases para la consolidación de la carrera en la zona de San Ramón. Se establece un compromiso con los sectores populares presentes en la región, con el propósito de hacer más accesible la educación superior y, específicamente, la profesión del Trabajo Social. Además, se intentaba propiciar un desplazamiento más ágil hacia las zonas rurales del país que presentaban una problemática social históricamente manifiesta o emergente de acuerdo con las condiciones sociohistóricas del país. La realidad que vivía San Ramón ofrecía una serie de condiciones que propiciaban la necesidad de incluir esta carrera en la oferta universitaria, tal y como lo plantea una de las docentes jubiladas en la entrevista:

San Ramón siempre ha tenido una historia de procesos sociales muy beligerante, muy significativos, a nivel social la comunidad es muy organizada, muy contestataria, muy participativa y a eso se le sumó el programa del hospital Sin Paredes, que formó organizaciones muy interesantes que luchaban por defender la salud pública, entonces había que dar una respuesta formando profesionales que en esa época eran demandados por la comunidad (Profesora Jubilada I, comunicación personal, 20 de noviembre, 2017).

Por esas razones, la experiencia se inició en San Ramón, con el plan de estudios de la Escuela de la Sede Rodrigo Facio estructurado en bloques. No obstante, a finales de 1974 se diseña un plan propio que recupera y reúne condiciones específicas de la región (Vega, 1991)26; en él se define como modalidad pedagógica la metodología de taller. De acuerdo con Alfaro y otros (1981), este plan surgió como una nueva modalidad que pretendía responder a los objetivos profesionales de participación, organización, movilización y concientización de los sectores subordinados, en virtud de su posición y situación de clase en relación con los medios de producción.

En 1974 se realizó un estudio sobre la realidad del servicio social en la zona que atendía el Centro Regional, incluía la problemática económica y sociopolítica del área. Los principales resultados revelaron que el 80 % de las plazas existentes se ubicaban en el campo médico social especialmente en los hospitales de la CCSS y regionales; los campos de acción abiertos hasta ese momento abarcaban las áreas médico social, educación superior, promoción social y otros. Se exaltaba el hecho de que en la zona rural ninguna institución había abierto campos importantes que contribuyeran a desarrollar las potencialidades de las comunidades campesinas tal y como lo demostraban las acciones del ITCO, el MAG, el sistema educación primaria secundaria y vocacional.

Además, el estudio determinó que el 70 % de los trabajadores y trabajadoras que se encontraban desempeñando algún tipo de función en el campo de Trabajo Social, tenían poca capacitación para laborar en las áreas rurales o ninguna y, en el otro 30 % solo, dos profesionales contaban con licenciatura, indicador de una urgente necesidad de capacitación adecuada para toda esta población. Por último, la población de personas funcionarias con poca o ninguna capacitación (80 %) demostraba interés por capacitarse y porque la Escuela de Trabajo Social les informara periódicamente sobre las metodologías que utilizaba para trabajar la realidad nacional, planificar, investigar, etcétera.

Con la creación del plan de estudios propio para la zona, se evidenció la relación de la formación profesional con la asistencia social, sobre todo en los cambios que se iban generando. En 1983 el eje articulador de la carrera estaba fundamentado en, “…la relación del Trabajo Social como ejecutor de la Política Social de Asistencia y Promoción Social y los obreros desempleados y lumpen residentes en los PRECO y las ciudadelas del IMAS” (programa de cuarto nivel, Carrera de Trabajo Social, 1983) o lo planteado como tema central en el programa del Taller Integrado III A de 1981: “El papel del Trabajador Social en los programas de Asistencia Social de las instituciones encargadas de la política social de vivienda” (1981). En el programa de 1984 del Taller IIIB se estableció la intervención profesional derivada de las demandas de los sectores populares ante programas asistenciales y de desarrollo social en el nivel regional. En 1988 la práctica del Taller IIIB se realizó tanto en el PANI como en el IMAS de San Ramón y tuvo como objetivos: constatar el impacto que tienen los programas asistenciales y de desarrollo social en la población atendida.

Es decir, Trabajo Social, en la sede de occidente es coconstitutivo del proceso de transformación capitalista de los años 70, en su lógica de transformación motivada por un bloque hegemonizado que estaba en el poder y pretendía constituirse en una fracción industrial dependiente del Estado; esta posición se opone a los que pensaban otros sectores burgueses y debía hacer frente al descontento social que implicaba la heterogeneidad de las demandas. El Estado, como una organización política del capital, debe resolver los conflictos que cuestionan sus propias bases, lo que implica accionar en relación con los intereses contradictorios.

Conclusiones

La carrera de Trabajo Social en la sede de occidente surge a partir de las condiciones sociohistóricas y macroestructurales que se articulan de forma desigual, se combinan con procesos internos al interior del país y con cambios que convergieron en la Escuela de Trabajo Social, en el marco general del proceso de acumulación del capital. En la época se desarrolla un tipo de sociedad burguesa interesada en la gestión de lo social a partir de la implementación de políticas sociales, tanto en el nivel universal como compensatorias o focalizadas. Esta última es recomendación del Banco Mundial como ente rector de la pobreza en el ámbito internacional.

El crecimiento del aparato estatal (creación del IMAS y Fodesaf) plantea, en lo social, la necesidad de formar profesionales en el área de la asistencia para ejecutar la política social; por tanto, esto implica un tipo de formación combinada con los aportes críticos de las y los docentes que se encontraban exiliados en el país. Esta situación genera el diseño de una malla curricular focalizada en la pobreza y en el acceso de los sectores populares a los derechos sociales.

Procesos que se explican por los cambios que se originan en el ámbito internacional en relación con la formación social capitalista costarricense, y que gestaron un estado social de derecho con el objetivo de operar lo social desde la política social. Lo anterior implicó la expansión de la formación universitaria a las zonas regionales, de igual forma que el Estado tuvo que proponer la descentralización por su necesidad de controlar las contradicciones de la cuestión social. Para lograrlo, se requerían recursos y se contó con un capital financiero que posibilitó su expansión para purgar la crisis capitalista, fundamentalmente, la del periodo 1974-1975, cuando los países dominantes avanzaron en sus procesos de acumulación de riquezas y ofrecieron grandes sumas de dinero a los países periféricos, ávidos de ingresos para detener las luchas sociales en el marco de un clima cultural de bienestar, que ideológicamente se había instalado en una parte de la población, pero que no había renunciado a su aspiración de recuperar ganancias mediante el alza de los intereses a los préstamos.

Como los procesos capitalistas generan lógicas desiguales y combinadas, así el surgimiento de la carrera de Trabajo Social en la sede de occidente, propicia, también, el mejoramiento de las condiciones de la región gracias al impulso de la movilidad social que provoca el avance de la regionalización de la universidad pública, y la necesidad de formar profesionales que ejecuten las políticas sociales en el mundo capitalista. Es decir, la profesión y la formación en Trabajo Social es el resultado de la producción y reproducción de la sociedad burguesa; lo que genera simultáneamente explotación y opresión en los sectores de clase trabajadora, población “intervenida” cuando manifiestan las múltiples experiencias que vivencian como resultado de la cuestión social, según sea su forma de expresarse.

Citas

4El concepto teórico de Formación Social permite analizar globalmente la totalidad y unidad contradictoria de la sociedad, cuyo basamento es el modo de producción preponderante y la formación económica. Solo la categoría de Formación Social puede explicar a cabalidad la interrelación entre estructura y superestructura y develar la interpretación en la globalidad societaria de lo económico, social, político y cultural (Vitale, 1984, p.6).

5Lo concreto es concreto porque es la síntesis de las múltiples determinaciones, por lo tanto, la unidad de lo diverso. Aparece en el pensamiento como proceso de síntesis, como resultado, no como punto de partida, aunque sea el efectivo punto de partida, y, en consecuencia, el punto de partida también de la intuición y de la representación (Marx, 1989, p. 51).

6El mundo de la pseudoconcreción es un claro oscuro de verdad y engaño. Su elemento propio es el doble sentido. El fenómeno muestra la esencia y, al mismo tiempo la oculta. La esencia se manifiesta en el fenómeno, pero sólo de manera inadecuada, parcialmente, en algunas de sus facetas y ciertos aspectos (Kosik, 1967, p.27).

7En 1970 la deuda externa era de 164.0 millones de dólares, en 1978 alcanzó la suma de 327.3 millones de dólares. La deuda externa total del país es elevada: 1708 millones de dólares al finalizar 1978. Para ese año el valor fue de casi el 40% del valor de las exportaciones (Rojas, Donato y Chinchilla, 1980).

8…La presión social ejercida por tal estado de opinión, y la acción social colectiva que alienta, junto a otros intereses más directamente vinculados al ejercicio efectivo del poder político (sectores empresariales vinculados a las ramas protegidas de la actividad económica), además de los efectos de la atmósfera ideológica (momento de esplendor del Estado interventor), en su operar relativamente autónomo, permiten construir una imagen de las condiciones que impelen al personal político gestionador del aparato político-institucional al desarrollo de una orientación de “aprovechar la oportunidad” ofertada por el mercado financiero internacional (tomar deuda a bajas tasas, aunque fluctuantes, para financiar el crecimiento; esto en el marco de la agresiva competencia de los bancos privados, en proceso de internalización y desprendimiento de las regulaciones estatales de la segunda postguerra, por colocar sus creciente excedentes) (Ayala, 2016, p. 75).

9…El hecho es que la transición de los años sesenta-setenta quedó marcada por agudos enfrentamientos sociales y políticos, el ascenso de los reclamos de los subalternos-oprimidos y la inclemente reacción de las, ante la creciente amenaza, reagrupadas clases dominantes (Ayala, 2016, p. 70).

10 Estado de excepción o de sitio implica la suspensión o violación de la ley amparada desde el propio derecho para la ampliar la violencia del aparato represivo estatal. Esto sobre la población que se considera peligrosa (Calveiro, 2008). Esto para conservación del orden burgués, en un marco general de la acumulación del capital.

11La coerción como acción política represiva ha sido parte del desarrollo capitalista de América Latina. “La impronta autoritaria del capitalismo latinoamericano tiene pues raíces muy profundas, que se hunden en nuestro pasado colonial y en la modalidad reaccionaria y dependiente con la cual nuestras sociedades se integraron al capitalismo mundial” (Boron, 2003, p.26)

12 Se implementan dictaduras en Chile 1973, Uruguay 1973, Argentina 1976, Bolivia 1971, Ecuador 1972. Provocando una masiva persecución que conllevó a exilios (Roitman, 2013).

13 Usted sabe que en el 73 a raíz del golpe de Estado en Chile una gran cantidad de profesoras y profesores migraron como refugiados a diferentes países de América latina, a Costa Rica vinieron un grupo de profesores y profesoras de Trabajo Social que empezaron a trabajar apoyando parcial con jornadas muy parciales la Escuela de Trabajo Social y otros se internaron con experiencias institucionales para trabajar en el campo de la participación y a raíz del proceso de reflexión crítica que generó el golpe de estado en Chile, muchos profesores costarricenses que tenían militancia política verdad y que daban cursos de servicio en la carrera de Trabajo Social en la Sede de Occidente empezaron un proceso de reflexión y análisis crítico con los que en ese momento éramos los estudiantes (Docente jubilada1, entrevista en profundidad, 2017).

14 En los primeros años de la década el movimiento estudiantil tuvo mucha importancia, lo que favoreció la radicalización de un sector de la juventud. La lucha contra la concesión de tierras para la extracción de bauxita a la ALCOA en condiciones onerosas, para el país, provocó las mayores movilizaciones estudiantiles ocurridas en la década en abril de 1970 (Rojas, et al., 1980, p. 54).

15 …debido a que los cultivos de agroexportación son intensivos en el uso de mano de obra no calificada, constituían la principal fuente de trabajo de la población Económicamente Activa en el campo. Asimismo, dado que dichos cultivos se caracterizan por su estacionalidad en el uso de mano de obra, el mercado de trabajo centroamericano ha registrado históricamente una marcada inestabilidad laboral (PREALC, 1986, en Segovia, 2004, p. 10)

16 En primer lugar, la “derivación del Estado” significó la superación del esquema simple de base/superestructura, donde el Estado era concebido como una expresión derivada de las relaciones económicas. Antes bien, tanto la forma económica como la forma política, puestas una frente a la otra, son características estructurales de la sociedad capitalista. La forma política es, en sí misma, una parte constitutiva de las relaciones capitalistas de producción (Hirsh, 2007, p. 140).

17 Es decir, la acción social y política de operación de la organización institucional, por parte de los sujetos colectivos que en este caso se representa por medio de la burguesía articulada en una unidad contradictoria, el bloque en el poder.

18 Es importante evidenciar el avance de las exportaciones industriales a partir de la segunda mitad del siglo XX, en 1960 era de un 4% para 1978 ya alcanzaba el 30% (Rojas, et al, 1980).

19 En el contexto de recesión internacional de mediados de los setenta las oportunidades de inversión en la producción eran relativamente limitadas. En parte por ello los bancos quisieron explorar opciones de inversión especulativa y financiera. Una de estas fue la colocación de una porción de esos fondos en los países latinoamericanos, cosa que, para estos, constituía deuda externa. Así, la deuda latinoamericana se iba privatizando en el sentido de que los acreedores eran, cada vez más, bancos multilaterales formados por la asociación de gobiernos (es decir, de carácter oficial) (Vargas, 2015, p.49)

20 De gran relevancia fue el segundo Congreso Universitario celebrado en 1966, en donde se discutió y abrió la posibilidad de crear centros regionales que llevaran a la educación superior a las zonas rurales, en tanto las personas de la comunidad poseían poco acceso a ella, quedando principalmente para las personas jóvenes del área metropolitana. Es así como en 1968 se abre el Centro Regional de Occidente y con ello la posibilidad de seguir estudios universitarios los hijos e hijas de personas campesinas, obreras, artesanas y trabajadoras de los servicios de la zona de Occidente. Quienes, a partir de la coyuntura de relativa bonanza económica procedente de los altos precios del café en el mercado internacional, lograron acceder a la educación superior.

21 En los años setenta continua el crecimiento de trabajadores y trabajadoras del sector público, así en 1974 el número era de 80391, para 1975 de 86877, seguido en 1976 de 104011 y finaliza la década con 132704 (Romero, 1983).

22 El Fondo fue creado en 1974, cuando el aparato de bienestar social empezaba a presentar, a causa de los primeros síntomas de la crisis económica, manifestaciones de crisis financiera y el deterioro de las condiciones de vida habían desatado, sobre todo, en las zonas rurales, un gran descontento popular (Güendel y Rivera, 1993, p. 21).

23Los servicios, junto con las políticas sociales, pasan a constituir no solo el espacio-sociolaboral de los asistentes sociales, sino la propia racionalidad que orienta el ejercicio profesional, configurando concepciones de eficacia, eficiencia, productividad, competencia, de acuerdo a las exigencias del mundo burgués para la acumulación/valorización del capital (Guerra, 2013, p.6).

24De forma positiva La Prensa Libre, el 24 de setiembre, resalta que el IMAS utilizaría la mano de obra ociosa en el país, e indica que no solo daría ayuda en especie si no como empleador (Martínez, Meneses, Salas, Solano, 2009, p. 121).

25Entonces, se juntaron profesores chilenos, con profesores de El Salvador, en general de Centroamérica y eso estimuló procesos de reflexión que plantearon la necesidad de regionalizar la formación en Trabajo Social, pero por el reconocimiento de que ya desde 1963 se había planteado la importancia que tenía que haber profesionales en la región para darle cuerpo a las instituciones que se empezaban a regionalizar desde el 63. (Docente jubilada 1, comunicación personal, 20 de noviembre, 2017).

26 Según los programas se centran las prácticas de cuarto nivel en instituciones como el IMAS y la CCSS. Y las temáticas estuvieron relacionadas con los problemas emergentes más importantes, como la vivienda.

Referencias bibliográficas

Alfaro, Lidia; Arroyo, Carmen; Araya, Rosa; Jackson, Guiselle; Rosales, Rosa; Villalta, Olga. (1981). Bases teórico-metodológicas del taller en Costa Rica y resultados de su aplicación: Un estudio Comparativo. [Seminario de Tesis para optar por el grado de licenciatura en Trabajo Social]. Universidad de Costa Rica.

Anderson, Perry. (2003). Neoliberalismo: un balance provisorio. En Sader, Emir y Gentili, Pablo. (Comp.). La trama del neoliberalismo. Mercado, crisis y exclusión social. Buenos Aires, Argentina: CLACSO.

Ayala, Roberto (2016). Marxismo y globalización capitalista. Costa Rica: Ediciones Perro Azul.

Ayala, Roberto y Reuben, Sergio (1998). Estado, Globalización y Política Social n América Latina. En Fernández, Oscar (Comp.). Política Social y descentralización en Costa Rica. San José: Unicef

Borón, Atilio (2003). La sociedad civil después del diluvio neoliberal. En Sader, Emir y Gentili, Pablo. (Comp.). La trama del neoliberalismo. Mercado, crisis y exclusión social. Buenos Aires, Argentina: Clacso.

Calveiro, Pilar (2008). Acerca de la difícil relación entre violencia y resistencia. En López, Margarita, Iñigo Nicolás y Calveiro Pilar (Ed.). Luchas contrahegemónicas y cambios políticos recientes de América Latina. Buenos Aires, Argentina: Clacso.

Coutinho, Nelson (2000). Representación de intereses, formulación de políticas y hegemonía. En: Borgianni, Elisabete y Montaño, Carlos (orgs.). La política social hoy. Sao Paulo, Brasil: Cortez.

Coutinho, Nelson (2000). Representación de intereses, formulación de políticas y hegemonía. En: Borgianni, Elisabete y Montaño, Carlos (orgs.). La política social hoy. Sao Paulo, Brasil: Cortez.

Engels, Federico (1975). Ludwig Feuerbach y el fin de la filosofía clásica alemana. Cuadernos de pasado y presente. Argentina

Faleiros, Vicente de Paula (2000). Las funciones de la política social en el capitalismo. En Borgianni, Elisabete y Montaño, Carlos. La política social hoy. Sao Paulo: Cortez.

Fallas, Yessenia. (2010). Fundamentos teóricos-metodológicos en el Trabajo Social costarricense, 1942-1970: un análisis a partir de sus mediaciones constitutivas. [Tesis para optar el título de Maestría en Trabajo Social con Énfasis en Investigación]. Universidad de Costa Rica.

Grüner, Eduardo (2006). Lecturas culpables. Marx (ismo) y la praxis del conocimiento. En Borón, Atilio, Amadeo Javier y González, Sabrina (comp). La teoría marxista hoy. Problemas y perspectivas. Buenos Aires, Argentina: Clacso.

Güendell, Ludwig y Rivera, Roy (1993). Los fondos sociales en Centroamérica. San José. Costa Rica: Flacso

Guerra, Yolanda (2013). El proyecto profesional crítico: estrategia de enfrentamiento de las condiciones contemporáneas de la práctica profesional. La Plata: Dynamis.

Hirsch, Joachim. (2007). Rasgos fundamentales de la teoría materialista del Estado. Ávalos Tenorio, Gerardo; Hirsch, Joachim, La política del capital. México, UAM-X, 131.

Hirsch, Joachim (2017). El aparato de estado y la reproducción social: elementos para una teoría del estado burgués. En Bonnet, Alberto y Piva, Adrián (comp.). Estado y capital. Buenos Aires, Argentina: Ediciones Herramienta.

Holloway, John (1980). El Estado y la lucha cotidiana. Cuadernos Políticos, núm. 24, 7-27. México: Editorial Era.

Holloway, John (2017). Un debate sobre la derivación del Estado. Una reflexión reminiscente. En Bonnet, Alberto y Piva, Adrián (comp.). Estado y capital. Buenos Aires, Argentina: Ediciones Herramienta.

Holloway, Jonh (1994). Marxismo, Estado y Capital. La crisis como expresión del poder del trabajo. Argentina: Editorial Tierra del Fuego.

Kosik, Karel (1967). Dialéctica de lo concreto. México: Editorial Grijalbo S.A.

Laurell, Asa Cristina (2000). Avanzar al pasado: la política social del neoliberalismo. En: Borgianni, Elisabete y Montaño, Carlos (orgs.). La política social hoy. Sao Paulo, Brasil: Cortez.

Mandel Ernest (1980). La crisis 1974-1980. México: Ediciones Era S. A.

Martínez Araya, Andrés; Meneses Marín Guillermo; Salas Díaz José Miguel; Solano Chavarría Héctor (2009). Determinantes de la política social costarricense durante la época dorada: Estado-centrismo y distribución. [Memoria del Seminario de Graduación para optar por el grado de Licenciatura en Ciencias Políticas]. Universidad de Costa Rica: San José, Costa Rica.

Marx, Karl. (1989). Introducción general a la crítica de la economía política 1857. México: Siglo XXI.

Marx, Karl (2012). El Dieciocho Brumario de Luis Bonaparte. Madrid: Alianza Editorial.

Marx, Carlos (2017). El capital: crítica de la economía política. Libro Primero. España: Siglo XXI.

Montero, Sary, y Barahona, Manuel. (2003). La estrategia de lucha contra la pobreza en Costa Rica: institucionalidad, financiamiento, políticas, programas. CEPAL: Serie Políticas Sociales. (77). Pp. 1-68.

Osorio, Jorge. (2004). Crítica de la economía vulgar: reproducción del capital y dependencia. Miguel Ángel Porrúa.

Pastorini, Alejandra (2000) ¿Quién mueve los hilos de las políticas sociales? Avances y límites de la categoría “concesión-conquista”. En: Borgianni, Elisabete y Montaño, Carlos (orgs.). La política social hoy. Sao Paulo, Brasil: Cortez.

Pereira, Potyara (2000). La política social en el contexto de la seguridad social y del Welfare State: la particularidad de la asistencia social. En: Borgianni, Elisabete y Montaño, Carlos (orgs.). La política social hoy. Sao Paulo, Brasil: Cortez.

Picado, Lidia y otros (1998). Memoria Fondo de Desarrollo Social y Asignaciones Familiares. 1974-1998. San José: Producciones ALPI S.R.L.

Poulantzas, Nicos (1972). Poder político y clases sociales en el estado capitalista. México: Siglo XXI Editores S.A.

Poulantzas, Nicos (1983). Estado, poder y socialismo. México: Siglo XXI Editores.

Roitman, Marcos (2013). Tiempos de oscuridad. Historia de los golpes de Estado en América Latina. AKAL.

Rojas Manuel, Donato Elisa y Chinchilla José (1980). Movimientos sociales en Costa Rica (1975-1980). (Avance de investigación N°1)

Román, Isabel. (2010). Sustentabilidad de los programas de transferencias condicionadas: la experiencia del Instituto Mixto de Ayuda Social y “Avancemos” en Costa Rica. CEPAL: Seria Políticas Sociales. (160). Pp. 1-75.

Romero Polanco, Emilio. (1980). Review: La crisis del capitalismo y los cambios en el ciclo económico. Problemas del Desarrollo. 11, (41). Pp. 243-245.

Romero, Carmen María (1983). Estado y políticas sociales en Costa Rica. 1985-1980. Trabajo Final de Graduación. Universidad de Costa Rica. Sede Rodrigo Facio. San José.

Rovira Más, Jorge (1980). Costa Rica en los años 80. San José, Costa Rica: Editorial Porvenir.

Salazar Mora, Orlando y Salazar Mora, José Mario (1991). Los partidos políticos de Costa Rica. San José: Euned.

Segovia, Alexander (2004). Centroamérica después del café: el fin del modelo agroexportador tradicional y el surgimiento del nuevo modelo. Revista Centroamericana de Ciencias Sociales. N°2. Vol 1, diciembre.

Sojo, Ana (1984). Estado empresario y lucha política en Costa Rica. San José: Educa.

Solano Chavarría, Héctor (2011). Agendas, instituciones y estrategias en la creación de Fodesaf. Apuntes para el estudio de la “excepcionalidad” de la política social costarricense. Anuario de Investigaciones y Estudios Políticos, Universidad de Costa Rica 2:235-262

Thwaites, Mabel y Ouviña Hernán (2012). La estatalidad latinoamericana revistada. Reflexiones e hipótesis alrededor del problema del poder político y las transiciones. En Thawaites, Mabel (ed). El Estado en América Latina: continuidades y rupturas. Buenos Aires, Argentina: Clacso. Santiago, Chile: Editorial ARCIS.

Vargas, Luis Paulino (2015). La estrategia de liberalización económica, periodo de 1980-2000. San José. Editorial de la Universidad de Costa Rica. Cuadernos de Historia de las Instituciones de Costa Rica: 9

Vasconcelos, Eduardo (2000). Estado y políticas sociales en el capitalismo: un abordaje marxista. En Borgianni, Elisabete y Montaño, Carlos. La política social hoy. Sao Paulo: Cortez.

Vega, Mylena (1982). El Estado costarricense de 1974 a 1978: Codesa y la fracción industrial. San José: Editorial Hoy.

Vitale, Luis. (1984). Modos de producción y formaciones sociales en América Latina. .

Anexos

Anexo 1

La relación entre capitalismo, Estado, política social asistencial y Trabajo Social

Fuente: elaboración de las autoras, 2018; con base en Hirsh (2007 y 2017); Holloway (1980, 1994 y 2017); Poulantzas (1972, 1983); Marx (2012 y 2017); Pastorini (2000); Vasconcelos (2000); Faleiros (2000); Coutinho (2000); Thwaites, Mabel y Ouviña Hernán (2012); Heller (1985 y 1986); Potyara (2000); Laurell (2000); Guerra (2013); Ayala (2016).